环境是人类生活的基础,我们呼吸的空气、喝的水、吃的食物,归根到底都是源自于自然的馈赠。保护环境,就是保护人类自身。
标准作为一种准则、一种规范,同样也是一种技术指导文件。如《水质 苯系物的测定 顶空/气相色谱法》,就规定了测定地表水、地下水、生活污水和工业废水中苯、甲苯、乙苯、对二甲苯、间二甲苯、邻二甲苯、异丙苯和苯乙烯等8种苯系物的顶空-气相色谱法,标准对该检测中需要用到的试剂、材料、仪器设备做了规定和推荐,同时也对实验的分析步骤、结果计算与表示、注意事项等做了规定。有这样一份标准,无论是操作流程还是结果表诉等都“有证可依”。

随着时代的发展,一些标准的规定会逐渐无法适应现实中出现的新情况和新需求,因此标准也必须不断更新、发展。另一方面,随着标准化进程的加快,也有越来越多的标准出台。标准的制修订,尤其是一批新标准的落地实施,代表的不仅仅是我国的标准体系正在不断被完善,也表示着相应领域又将迎来更为科学、合理的“准则”。
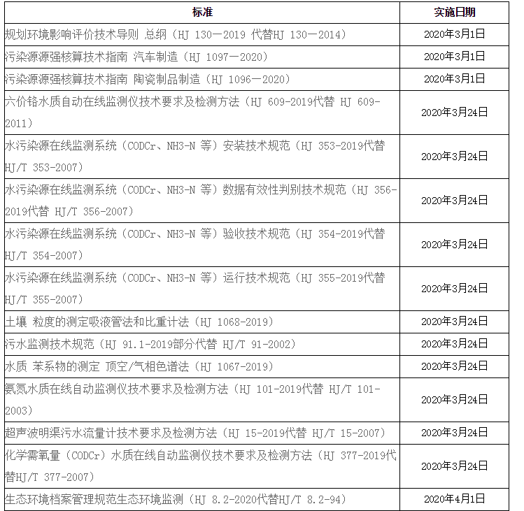
下面,谱析色谱小编整理了今年上半年即将实施的环保领域标准:


这些标准中小部分为技术规范、技术指南类标准,大部分为检测、监测类标准。这些监测标准涉及了多种仪器设备,如气相色谱仪、液相色谱仪、离子色谱仪、红外分光光度计、气相色谱-质谱法液、石墨炉原子吸收分光光度法等。
在当今的社会中,标准作为一种推动生产和生活良性、高质量发展的力量,对社会各方面都产生了极为深远的影响。这些标准的出台、实施,有助于我们科学、合理的采取保护生态环境的措施,有助于我们实现经济与环境和谐的发展。




